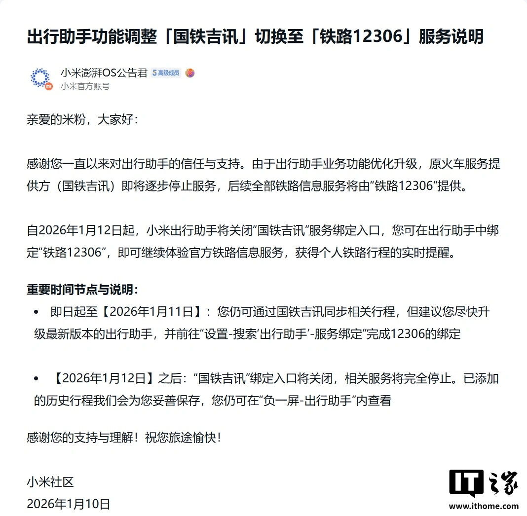
IT之家1月10日消息,小米官方今天在小米社区表示,由于澎湃OS系统出行助手业务功能优化升级,原本由国铁吉讯提供的火车服务将逐步停止服务,后续服务将由“铁路12306”提供。
自 2026年1月12日(后天)起,小米出行助手将关闭“国铁吉讯”服务绑定入口,用户可在出行助手中绑定“铁路12306”,获取个人铁路行程的实时提醒。
IT之家附关闭时间点详情如下:
即日起至2026年1月11日:您仍可通过国铁吉讯同步相关行程,但建议您尽快升级最新版本的出行助手,并前往“设置-搜索‘出行助手’-服务绑定”完成12306的绑定
2026年1月12日(后天)以后:“国铁吉讯”绑定入口将关闭,相关服务将完全停止。已添加的历史行程我们会为您妥善保存,您仍可在“负一屏-出行助手”内查看
