新年伊始,公司质量管理工作喜报频传。
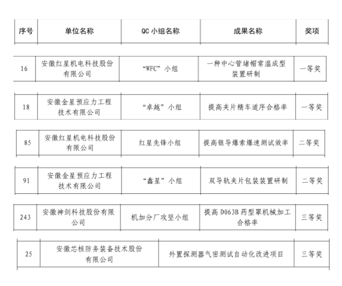
“一种中心管堵帽常温成型装置研制”“提高夹片精车道序合格率”等6项QC成果和1项8D成果在第六届安徽省质量创新技能大赛中分获一、二、三等奖;3家子公司较计划提前通过新体系3级能力评价。一系列成绩的取得,是公司全体员工的不懈努力,更是公司重塑管理体系、强化管理能力举措的实践答卷。
(方圆机电新体系认证现场)
(红星机电新体系认证现场)
公司质量管理落实“管理强穿透、行动强牵引”管理模式,在体系建设规划、重点任务推进中建立“目标一致、责任穿透、数据驱动、资源共享”的协同推进机制,引领各子公司找准优势、发挥所长,比学赶超,向新求质,向上图强。新体系建设的实施在提升内部管理、发挥流程价值、强化精细化水平上取得了巨大进展,完成了一次质量管理模式的革新,规范所有员工从被动符合标准转向主动创造价值,从部门壁垒转向流程贯通,从经验依赖转向数据驱动,为履行高要求的使命任务构筑了坚实可靠的质量基石。
下一步,公司将继续在“交付高质量、落地新体系”中走深走实。
供稿:科技质量部
