当前,中国城市竞争已迈入全新阶段。
时隔十年再度召开的中央城市工作会议明确指出,我国城镇化正从快速增长期转向稳定发展期,城市发展也从大规模增量扩张转向以存量提质增效为主。
这一“发展转段”意味着,传统的工作逻辑必须改变,城市的发展理念、方式、动力及工作重心与方法都需进行系统性调整。在此关键转型期,对专业化、前瞻性智力支撑的需求变得空前迫切。
作为知识密集型高端服务业,智库是城市发展中不可或缺的决策咨询服务机构,直接关系到城市的总体定位、知识运用能力、决策科学化水平与综合竞争力。
党的十八大以来,中国智库建设步入快车道。刚过去的2025年,是中办、国办印发《关于加强中国特色新型智库建设的意见》的第十年。这十年,中国特色新型智库蓬勃发展,实现了从无到有、从小到大的跨越,形成了多层次、多样化的智库生态系统,成为了链接政府与社会的重要桥梁,有力支撑了我国经济社会高质量发展。
“十五五”开局之际,北京、上海、广州、深圳、重庆、成都、苏州等城市“十五五”规划建议陆续公布,谋划未来五年经济社会发展蓝图。从公开报道可见,多地通过专家座谈、调研交流等形式坚持开门问策、汇聚智慧。在此过程中,智库从未缺席。
五年时间,足以推动一座城市实现产业转型升级、人才结构重排、创新生态重塑。站在承上启下的关键节点,智库应当扮演什么角色?能否将技术洞察转化为治理工具,把分散的知识整合为可执行的系统方案?
这不仅是智库自身的转型之问,更是关乎城市未来命运的战略之问。
谋方向
产业园区是城市经济发展的“主阵地”,也是构筑产业竞争力、提升城市能级位势的“主战场”。
2026年是“十五五”开局之年。成都于去年12月底召开市委经济工作会议,明确2026年重点经济工作,其中一项便是“持续深化‘立园满园’行动,优化机制、盘活空间、精准招商,培育更多名园、名企、名品”。该行动于2024年10月全市产业园区高质量发展大会上首次部署,旨在以园区“一子落”带动经济“全盘活”。
放眼全国,成都作为西部重要中心城市,过去十年工业增加值占GDP比重与深圳、苏州等先进城市相比仍有一定差距。面向“十五五”,成都若想成为名副其实的“全国先进制造(883433)业基地”,就必须最大程度发挥工业作为经济发展“顶梁柱”的关键作用。
成都市经济发展研究院对此提出,“十五五”时期的产业园区高质量发展路径,重点在于构建以功能定位为牵引,以提升经济和人口承载能力为关键,以产业、企业、项目、生态为切入点的“四梁八柱”。该院依托“研究+数据+技术”的优势能力,构建起“研究、规划、监测+产业研究员”的“3+1”全生命周期式产业园区发展研究体系。
这套体系的应用,首先体现在找准“产业定位”上。产业的发展依赖于独特的产业生态。产业方向越精准,产品市场越细分,就越有竞争力。破局“千园一面”,破除“似曾相识”感,就是要对自身资源禀赋进行精准判断与深度转化——
成都市经济发展研究院在产业园区规划咨询领域,已系统构建了覆盖“产业研究-园区规划-建设实施-运营监测-效益评估”全链条咨询服务体系。
一个直观的例子是四川崇州经济开发区,作为四川省级经济开发区,规划面积20.23平方公里,同时其也是成都万亿级电子信息产业生态圈的重要承载地。
围绕开发区“发展什么”和“怎样发展”核心问题,成都市经济发展研究院在该开发区的规划咨询中,准确把握国家及省、市战略机遇和相关产业发展趋势,提出开发区发展的总体定位、空间格局、产业体系和重大举措等。
进而,聚焦新型显示、智能终端等细分领域,梳理产业链关键环节,绘制详实的产业图谱,明确开发区的未来发展方向。
智库的一大优势是智力资源的聚集与交互,成都市经济发展研究院围绕现代化产业体系建设的研究,创新组建人工智能、航空航天、低空经济、数字文创、轨道交通、智能网联汽车、生物医药、银发经济、先进能源、新型材料、现代物流共11个产业研究员团队——
30余位跨学科、实战经验丰富的专业研究人员,依托“七维一体”的研究框架,系统梳理、观察分析产业和园区发展路径与经验,输出系列“智观产业”成果。
作用不止于开展研究与规划,监测评估是全生命周期(883436)式产业研究的重要环节,可为城市及园区总结发展成效、识别问题短板、研判苗头趋势等提供支撑。成都市经济发展研究院构建了产业园区、重点产业链等监测评估系列指标体系,编制《成都市产业园区运行监测分析报告》《成都市重点产业链发展质效评估研究报告》等成果。
这些研究成果为成都系统推进产业体系整体性跃升提供了清晰的路径参考。据介绍,成都市经济发展研究院研究成果已转化应用于部分区域或行业的“十五五”规划、重点园区规划咨询以及“立园满园”行动的研究实施之中。
鉴发展
随着技术进步、市场开放和制度创新,新技术新业态新模式不断涌现,行业边界越来越模糊,前沿科技跨领域交叉融合、一二三产业融合、实体经济与数字经济(885976)融合趋势越来越明显,全球产业发展呈现跨界融合的趋势。
2025年12月,成都市委十四届八次全会提出,要推进科技创新和产业创新高效转化深度融合,提升现代化产业体系综合竞争力,加快建设全国服务业高地,加快发展生产性服务业,推动生活性服务业提质扩容。
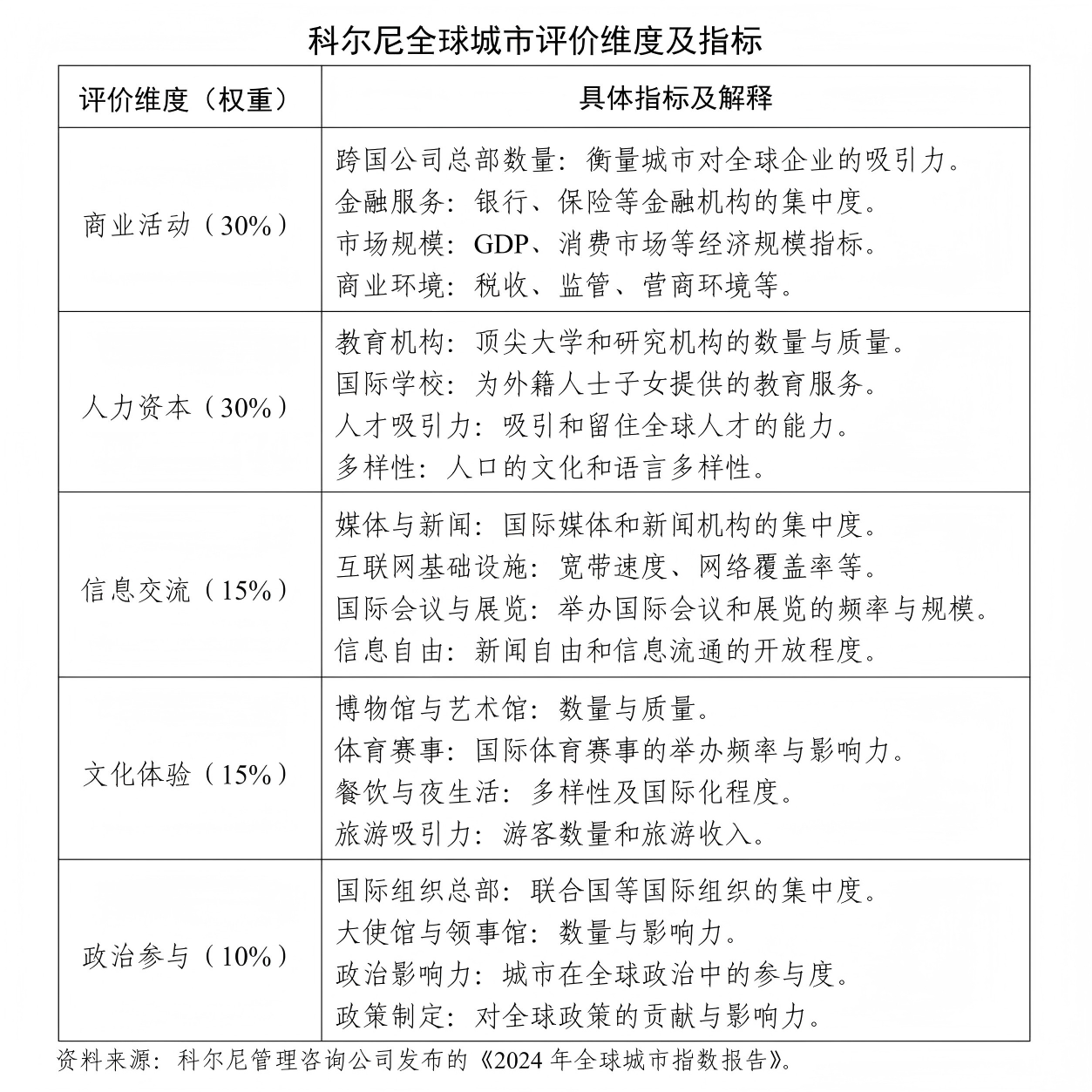
关于国际大都市的评价,科尔尼全球城市指数与GaWC世界城市排名是两项具有国际影响力的标准。科尔尼指数主要从商业、人力、信息、文化和政治五个维度评定城市;而GaWC排名则更强调生产性服务业(如金融、法律等)的全球网络布局对城市地位的作用。
这两类评价均表明,生产性服务业的发展对提升城市能级、建设具有全球影响力的国际大都市至关重要。该产业具备强大的资源配置与生产组织功能,正是凭借金融、商务、研发等高能级服务业的全球辐射,纽约、伦敦、东京、上海等得以稳居世界一线城市行列。
对标先进,成都近年来在世界城市排名中持续上升,但仍需加强生(JNJ)产性服务业的赋能作用。
为此,成都市经济发展研究院建议,应着力围绕城市核心功能和先进制造(883433)业升级需求,细化主攻方向,一方面根据不同生产性服务业门类的区位偏好优化产业布局;另一方面顺应制造业服务化趋势,推动“两业”深度融合,并结合该产业要素敏感的特点完善发展生态。通过上述举措,推动生产性服务业做大做优,全面提升城市全球美誉度和国际影响力。
目光向东,聚焦先发城市。上海作为我国生产性服务业发展的典范城市,在上海全球城市研究院编制的《全球城市发展指数报告》中排名第三。
事实上,作为上海全球城市研究院三大标志性研究成果之一,《全球城市发展指数报告》的目的就是为了动态监测上海建设全球城市的过程及进度,对标国际上全球城市的发展水平,找出差距和不足,明确进一步发展的方向和动力。
当前,成都也在“加快建设具有全球影响力和美誉度的社会主义现代化国际大都市”。为成都“探路”,2025年5月,成都市经济发展研究院与上海全球城市研究院、上海师范大学全球城市研究院共同发布研究成果——《成都建设社会主义现代化国际大都市研究》。
作为国内首部系统研究西部国际大都市建设的学术专著,其将全球城市理论应用于成都发展战略研究,为成都建设国际大都市提供理论支撑和政策建议;通过构建“双循环”战略链接功能,推动成都从内陆腹地向开放枢纽转型,为新时代中国城市全球化发展提供“成都样本”。
此外,成都市经济发展研究院连续多年研究编制《成都市产业发展蓝皮书》《成都市区域合作蓝皮书》《成都市营商环境白皮书》等报告,真实记录成都相关领域的发展进程与实践经验,为社会各界了解成都提供了有力参考。
造平台
作为城市发展不可或缺的“外脑”与“智囊”,城市智库要充分发挥跨地区、跨界和跨学科的优势,整合各方面资源,打造开放、灵活、高效的平台。
如香港中文大学(深圳)公共政策学院院长郑永年所说,新型智库建设要注重体制创新,要注重对现有政策提出建设性意见。同时,面对国际国内环境的剧烈变化,智库研究要更有前瞻性。“在大变动时期,环境越不确定,智库的作用越重要,超前的预测越重要。”
眼下,具身智能、低空经济(886067)、生物制造、量子通信等产业正在成为城市竞逐的新赛道。针对这些领域,成都市经济发展研究院近两年完成了《成都抢占人形机器人(886069)产业发展高地的建议》《人工智能(885728)赋能政务应用的调研与思考》《一张证件、一次合照、一笔融资,低空载人离我们还有多远?》《从完善基础设施网络出发,看成都如何拓展氢能应用场景》等专题报告,深入新兴支柱产业和未来产业开展研究,为成都系统推进产业体系整体性跃升提供了清晰的“施工图”。
数字化与智能化浪潮下,人工智能技术正推动智库数智化转型与发展。
成都市经济发展研究院依托“研究+数据+技术”融合发展的优势能力,内部孵化大数据与人工智能(885728)应用实验室,通过数据驱动和AI赋能,打造智库发展新范式。
在数据研究方向,运用POI数据、联系流数据、区域空间等多源数据,对城市、产业、企业的集聚辐射能力、联系度、网络结构进行监测,形成覆盖“点-线-面”的立体研究体系,强化交叉融合领域研究,提升研究成果复合性。
在人工智能(885728)应用方向,本地化部署算力新基建,深度融合通义千问、DeepSeek等主流大模型、行业知识图谱等,开发智能体应用,提升智库决策服务效能,为城市对比分析、产业链评估、企业行为监测等垂直场景提供技术赋能。
成都市经济发展研究院大数据与人工智能(885728)应用实验室主攻方向图片来源:成经智库
此外,成都市经济发展研究院自主研发“重点项目全生命周期(883436)管理智慧调度平台”和“智慧经济分析调度系统”等智慧应用。
值得一提的是,“智慧经济分析调度系统”不仅实现了经济运行监测分析的全流程数字化,而且将该院的宏观经济、区域发展、产业研究等领域的专业积累和研究方法深度融入系统功能,形成智慧决策体系,为经济分析和决策装上了“数字智脑”。
这些实践表明,现代城市智库已不再是简单的“献策者”,而是通过“数据驱动决策”的闭环系统,推动城市治理从被动响应迈向主动预见的关键力量。
深耕城市发展研究40年,成都市经济发展研究院聚焦“国家战略的‘成都版’预研究”“政策效果评估”等领域持续发力,将长期研究深度嵌入城市发展逻辑,提供可实操的解决方案。
作为首批“成都新型智库”和“中国智库索引(CTTI)”来源智库,成都市经济发展研究院以“成经智库”为总品牌,秉持“为城市高质量发展做有态度的研究”价值主张,注重方法论构建和技术创新,注重扩大交流与统筹内外智力资源,为城市发展提供全生命周期(883436)链条式、体系化的高品质决策咨询服务。
这正是城市在竞逐中不可或缺的智力支撑。在城市竞争升维的新时代,智库不仅是“外脑”,更是城市内源性智慧的孵化器与表达者——正是这样的智力支撑,最终定义着城市发展的格局与高度。
