1月23日,是福蓉转债、环旭转债的最后交易日。福蓉转债、环旭转债1月22日收盘价分别为136.009元/张和170.019元/张,如果投资者不及时操作,可能分别亏损超26%和40%。此前,英特转债部分持有者就因未及时操作导致亏损超34%。
操作不及时或将亏损
1月22日,福蓉科技(603327)发布关于实施“福蓉转债”赎回暨摘牌的第九次提示性公告,提醒投资者1月23日为福蓉转债最后一个交易日,1月28日是最后一个转股日,债券持有人应及时卖出或转股。1月28日收市后,未实施转股的福蓉转债将全部冻结,停止交易和转股。
根据公告,1月23日(含当日)收市前,债券持有人可选择在债券市场继续交易。1月23日至28日(含当日)收市前,债券持有人可以8.17元/股的价格转换为公司股份。1月28日收市后,未及时转股的可转债将按照债券面值加当期应计利息的价格100.5342元/张被强制赎回。
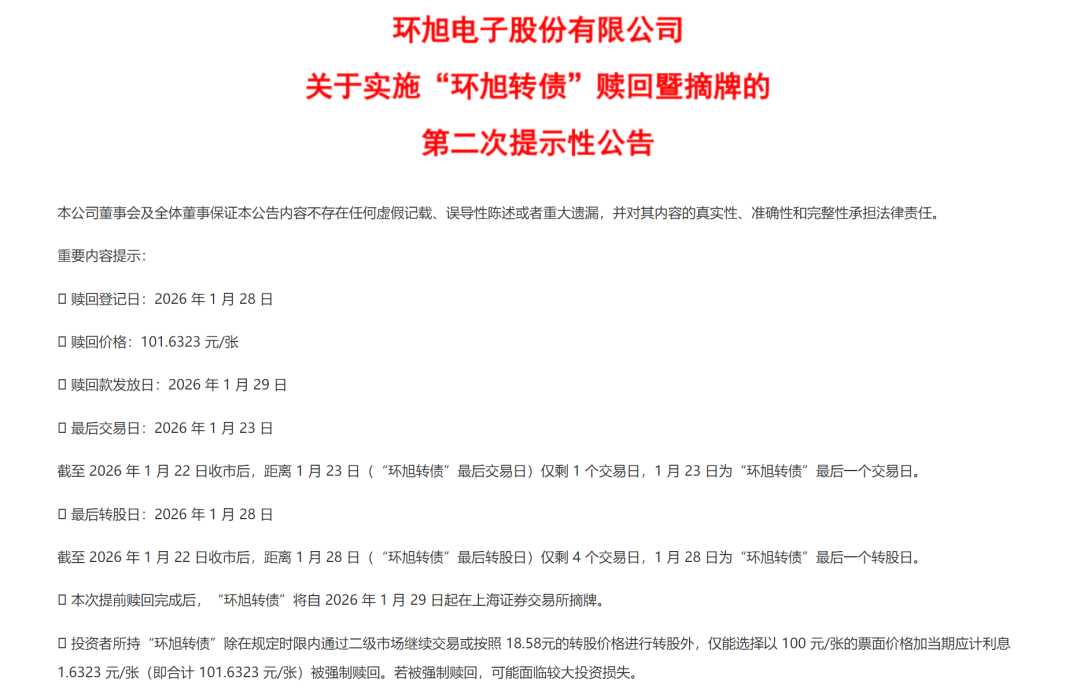
同日,环旭电子(601231)发布关于实施“环旭转债”赎回暨摘牌的第二次提示性公告,提醒投资者1月23日为环旭转债最后一个交易日,1月28日是最后一个转股日,债券持有人应及时卖出或转股。1月28日收市后,未实施转股的环旭转债将全部冻结,停止交易和转股。
根据公告,1月23日(含当日)收市前,债券持有人可选择在债券市场继续交易。1月23日至28日(含当日)收市前,债券持有人可以18.58元/股的价格转换为公司股份。1月28日收市后,未及时转股的可转债将按照债券面值加当期应计利息的价格101.6323元/张被强制赎回。
截至1月22日收盘,福蓉转债、环旭转债收盘价分别为136.009元/张和170.019元/张。对照强赎价格,投资者若是未及时操作,或将分别亏损超26%和40%。截至目前,福蓉转债、环旭转债仍分别有1.58亿元、5.72亿元余额尚未完成交易或转股,所占比例分别超24%、16%。
触发强赎后如何操作?
所谓可转债强制赎回,是指在可转债转股期内,所属公司股票连续30个交易日中至少有15个交易日收盘价不低于转股价格的130%,上市公司有权以债券面值加应计利息的价格总和来赎回全部或部分未转股的可转债。
对于投资者而言,如若触发了强赎机制,应该在规定期限内卖出或者转股。否则,上市公司将会以略高于面值的价格赎回可转债,届时投资者尤其是热衷于追涨高溢价可转债的投资者将可能面临较大损失。
面对可转债强赎,大多数投资者可以进行两种操作来规避不必要的风险。第一种是直接卖掉可转债,落袋为安,由于可转债是T+0交易,投资者可以随时卖出;第二种是在炒股软件中进行转股操作,但投资者要注意,转股后的可转债就变成了股票,交易规则也从T+0变成了T+1,当日无法进行卖出交易。
值得注意的是,可转债新规新增了最后交易日标识,即在可转债最后交易日的证券简称前增加“Z”标识,以向投资者充分提示风险,投资者看到此标识时应及时进行操作。若未及时卖出,停止交易后还将有3个交易日的转股时间,此时只能进行转股操作。
