为深入贯彻国家加快场景培育开放、推动场景规模化应用的战略部署,全面落实省市培育新质生产力、推进“人工智能(885728)+”行动的工作要求,盐城市场景创新应用有限公司在盐城市发展和改革委员会指导下,现发布2026年盐城市场景培育和开放清单,诚邀各类创新主体携手合作、共拓场景、共促转化、共赢未来,以场景赋能高质量发展,以创新激活盐城现代化建设新动能。
一、2026年盐城市场景培育和开放项目清单(第一批1期)
聚力打造城市创新场景生态,盐城诚邀全国优质企业、科研机构与创新团队,将前沿技术、创新产品及解决方案深度融入产业升级与城市发展全过程。本批次清单共10项,重点覆盖低空经济(886067)、新能源(850101)、现代农业、先进制造(883433)等重点领域,以首批项目为抓手,共建盐城高质量发展“场景矩阵”,共绘数智融合、产业创新新蓝图。
二、2026年盐城市场景培育和开放需求清单(第一批1期)
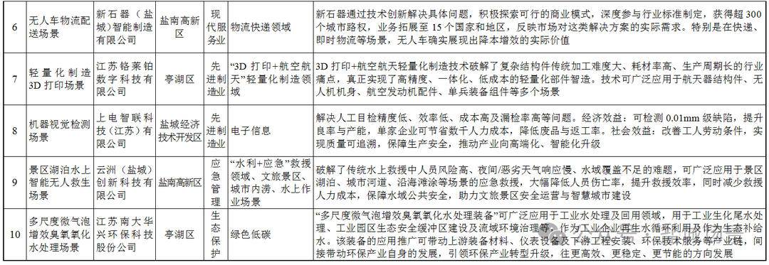
盐城以全域开放姿态释放发展需求,推动产业转型、城市治理、民生服务、生态保护等领域发展需求,转化为可落地、可合作、可共赢的开放场景。本批次清单共10项,聚焦绿色低碳、智能制造、智慧民生、海洋经济等核心方向,面向全国征集先进技术与优质解决方案,诚邀各方共解发展难题、共拓应用市场、共筑创新生态。
三、2026年盐城市场景培育和开放能力清单(第一批1期)
盐城充分发挥产业底蕴与资源禀赋,系统梳理并全面开放核心能力供给,依托技术赋能与场景深度融合,加速产业链现代化升级。本批次清单共10项,覆盖低空经济(886067)、海洋经济、先进制造(883433)、现代农业、生态保护等前沿赛道,集聚多模态AI、智能驾驶(885736)、机器视觉(886002)、3d打印(885537)、无人系统等硬核技术与成熟解决方案,为场景落地提供坚实支撑。
扬子晚报/紫牛新闻见习记者周珉
校对王菲
