锂市场风险管理的必要性
锂作为新能源(850101)产业链的核心战略金属,2020年以来走出极端波动行情。2020-2022年,电池级碳酸锂在单边上涨行情中涨幅超10倍,2023-2025年又从高位暴跌近90%。在锂电相关金属中,锂现货价格波动范围最大(图1)。极端的价格波动,给全产业链带来了生死考验——涨价周期(883436)下游成本倒挂、订单亏损,跌价周期(883436)上游利润缩水、产能出清,中游双向承压、库存减值频发。
套期保值可实现全维度风险对冲,有效规避企业经营中面临的价格、经营、库存、原料、时间五大核心风险。通过期货与现货市场的对冲操作,企业可锁定生产经营成本与终端收益,大幅平滑利润波动曲线。相较于未保值企业利润的剧烈震荡,套保操作能显著降低经营不确定性,策略型套保更是能实现企业利润的平稳运行。
同时,套期保值可为企业经营提供多元赋能,既能打破现货长协主导的单一渠道限制,拓宽产品销售路径,助力新投产企业提前实现销售收入;也能高效管理现货库存,化解库存积压难题。期货虚拟库存相较现货库存,可大幅降低资金占用与仓储成本,提升库存管理灵活性与资金周转效率。
核心对冲策略
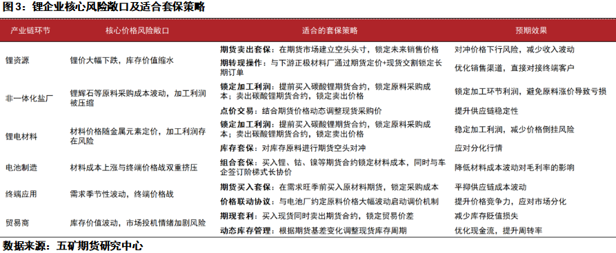
锂电企业核心敞口
2023年起锂价开启持续下行趋势,锂矿、锂盐冶炼、正极材料、电池制造全产业链环节,均面临高价囤积的原料库存持续贬值压力,生产加工利润持续收缩甚至出现亏损。在此行情下,上游及中游企业可借助碳酸锂期货开展卖出套保,提前锁定加工利润,有效对冲库存跌价风险,实现库存保值。2025年年中以来,锂价运行中枢大幅上移,电芯、储能(885921)、整车制造等下游用户,面临原材料采购成本持续抬升的经营压力,可借助碳酸锂期货开展买入套保,提前锁定长期采购成本,规避锂价上行带来的成本冲击,稳定生产经营预期。
线性对冲
期货套期保值是当前行业最主流、流动性最好、信用风险最低的风险对冲核心工具。场内期货交易由交易所提供统一履约担保,彻底规避了场外交易的对手方信用风险。标准化合约匹配锂产业链全周期(883436)经营需求,市场参与主体覆盖全产业链上下游,交易活跃度高、盘口深度充足,具备极佳的流动性,可满足不同规模企业的对冲需求,成为锂企风险管理的首选工具。
针对产业链不同环节的风险特征,企业可灵活选择三类套保操作:上游锂矿、锂盐生产企业可通过卖出套保锁定产品售价,对冲锂价下跌风险。下游电池及终端企业可通过买入套保锁定采购成本,规避锂价上行压力。兼具购销双向敞口的中游贸易、加工企业,可通过双向套保锁定两端利润,实现全链条风险闭环。
在开展套期保值中需要注意:①若基差、月差等出现变化,则套期保值将会受到影响,优先选择与现货交货周期(883436)匹配的主力合约,规避交割月流动性风险;②做好保证金动态管理,预留充足备用金,防范价格反向波动导致的强平风险;③严格执行套保审批流程,禁止在套保账户内开展无敞口的单边投机。
非线性对冲
期货套期保值虽能有效对冲价格波动风险,但其核心痛点也十分突出:企业在通过套保锁定价格不利变动风险的同时,也被迫放弃了价格向有利方向变动时可获取的超额收益。在碳酸锂这类波动幅度大、行情反转快的品种上,这一局限尤为明显。而期权工具可完美破解这一困局。企业仅需支付少量权利金,就能锁定价格不利变动时的最大亏损,为经营风险设置刚性底线;同时完整保留价格向有利方向运行时的全部收益空间,兼顾风险管控与行情红利,适配锂产业链企业灵活多元的风险管理需求。
操作实例
某一体化盐厂2025年10月底锂价反弹考虑对500吨碳酸锂库存套保,12月初可注册仓单。此时碳酸锂期货主力合约LC2601价格约为82000元/吨,现货市场价格为80500元/吨。该盐厂在此价格套保有25000元/吨利润。然而,此时商品市场情绪较高,企业担心市场乐观情绪带动碳酸锂大幅上涨。于是在套保计划中增加期权保护,防止极端意外事件发生,LC2601行权价为85000的看涨期权价格约为2400元/手。
在此案例中,若锂价下跌(期货期末价≤82000元/吨),期货端卖出套保盈利,完全对冲现货库存贬值亏损,锁定82000元/吨的销售价格;期权无行权价值,仅损失权利金。最终企业每吨最低利润约22600元,核心安全利润完全覆盖,仅小幅让渡了权利金成本。若锂价温和上涨(82000元/吨<期货期末价≤87400元/吨),期货端随价格上涨出现亏损,与现货库存升值收益基本对冲;期权仍无行权价值,最大亏损为已支付的权利金。此区间企业综合收益随锂价回升逐步抵消权利金成本,利润水平向25000元/吨回归。锂价大幅上涨(期货期末价>87400元/吨),期货端空头头寸持续亏损,但看涨期权触发行权,期权盈利完全覆盖期货端85000元/吨以上的全部亏损;现货端完整保留锂价上涨带来的所有超额收益,企业仅需承担固定的权利金成本,即可同时实现“下跌有保底、上涨无上限”。
风险控制及建议
当前锂产业链企业在运用期货衍生品开展套期保值业务时,仍存在四大核心问题,制约风险管理效能,甚至引发额外经营风险。一是内控体系建设缺位,部分企业缺少完善的风控机制,内部决策制衡失效,单人决策模式导致风险管理流程难以刚性执行,潜藏合规与操作风险。二是偏离风险中性核心原则,部分企业为追逐超额利润,将风险对冲工具异化为单边行情对赌的投机工具,期货头寸与现货库存、采购计划等实体经营需求脱钩,违背套保“稳定成本与收益”的核心目标。三是对市场缺乏敬畏与全面认知,对大宗商品市场供需、资本博弈、交易规则的研判不充分,决策过于主观,易引发行情误判风险。四是专业人才储备不足,产业期货人才需兼具产业知识、金融工具运用、风险管理三大能力,企业在人才培养、留存与团队建设上存在明显短板。
对此,企业需以完善内控体系为核心,搭建职责分离、相互制约的组织架构,优化决策机制,建立事前、事中、事后全流程风控措施,完善监督与合规检查制度;坚守风险中性原则,确保套保头寸与实体需求严格匹配;同时强化市场研判能力,敬畏市场规律,加快构建复合型专业人才体系,夯实套保业务的专业根基。
免责声明:本报告信息均来源于公开资料或实地调研,我公司及研究人员对信息的准确性和完整性不作任何保证,本报告中的信息、观点均反映报告初次公开发布时的判断,可能会随时调整;报告中的信息及观点不构成投资要约或买卖建议,投资者据此作出的投资决策及结果与本公司和作者无关。投资有风险,入市需谨慎。
