在2023年年报披露收官后,A股市场目前正迎来年内最密集的一波股票简称“改名”潮。
由于年报收官,因“披星戴帽”“脱星摘帽(885742)”,以及退市等原因导致股票简称变更的情形显著增多。
值得注意的是,非ST公司变更或计划变更股票简称的情形也密集出现。此类股票更名,普遍是因公司经营情况、发展战略等调整而进行地主动性更名,不少是为了贴合公司的主营业务或控股股东的变更,以实现公司的长远健康发展。
年内最密集股票简称变更潮来了
4月底,A股市场2023年年报披露收官,随即迎来年内最密集的一波股票简称变更潮。
记者根据数据统计发现,自今年5月份以来,A股市场变更股票简称的公司(含期间变更或计划变更股票简称的公司)超过70家,较此前月份大幅增加,为年内最密集。相较之下,今年4月份A股市场变更股票简称的公司家数在40余家,而今年一季度整整3个月的时间,A股市场变更股票简称的公司家数合计为10家左右。
梳理可以发现,上述变更股票简称的公司中,以“披星戴帽”“脱星摘帽(885742)”,以及退市等原因导致的股票简称变更情形居多。
比如就在5月29日,*st惠天(000692)股票简称发生变更,由*st惠天(000692)变更为惠天热电,变更原因是公司股票撤销退市风险警示,因而顺利“脱星摘帽(885742)”;同一天,*st商城(601398)股票简称也发生变更,由*st商城(601398)变更为退市商城,原因为公司收到上交所股票终止上市决定,于5月29日进入退市整理期。
另外,在年报披露收官后,多家公司因业绩或公司年报审计意见等原因被实施风险警示,股票简称随之发生变更,普遍“披星戴帽”。
多家非ST公司股票也“改名”
在不少公司因“披星戴帽”“脱星摘帽(885742)”,以及退市等原因导致股票简称变更之外,近段时间多家非ST公司也变更或股票简称。
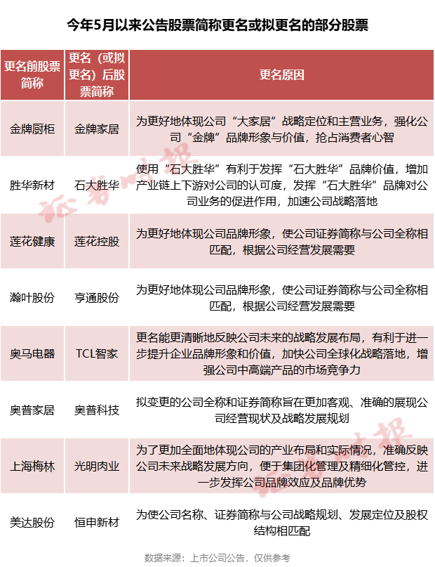
比如胜华新材(603026)5月28日晚间发布公告表示,当日公司召开的第八届董事会第五次会议审议通过了《关于变更公司A股证券简称的议案》,同意将公司证券简称由“胜华新材(603026)”变更为“石大胜华(603687)”,证券代码“603026”保持不变。
无独有偶,金牌厨柜(603180)5月28日晚间也发布公告称,公司当天召开第五届董事会第五次会议,审议通过了《关于拟变更公司证券简称的议案》,同意将公司证券简称由“金牌厨柜(603180)”变更为 “金牌家居”,公司证券代码“603180”保持不变。
莲花健康(300791)近日表示,公司于2024年5月21日召开了第九届董事会第十八次会议,审议通过了《关于拟变更公司证券简称的议案》,同意将公司证券简称由“莲花健康(300791)”变更为“莲花控股”,证券代码“600186”保持不变。
上海梅林(600073)近日发布的拟变更公司名称及证券简称的公告显示,公司证券简称拟由上海梅林(600073)变更为光明肉业。
此外,5月以来还有多家非ST公司股票计划更名,包括美达股份(000782)证券简称拟变更为恒申新材,奥普家居(603551)证券简称拟变更为奥普科技,瀚叶股份证券简称变更为亨通股份(600226),奥马电器(603181)证券简称变更为tcl智家(002668)等。
对于上述公司股票简称改名或计划改名的原因,记者发现背后原因多种多样。
比如金牌厨柜(603180)表示,公司主营业务已经从单一厨柜品类向衣柜、木门、厨电、家具软装、智能家居(885478)、阳台卫浴、大家居及整家延伸,致力于为消费者提供一站式、一体化的全屋及整家定制体验。为更好地体现公司“大家居”战略定位和主营业务,强化公司“金牌”品牌形象与价值,抢占消费者心智,公司拟将证券简称由“金牌厨柜(603180)”变更为“金牌家居”。
胜华新材(603026)表示,公司2002年成立,2003年开始注册并使用“石大胜华(603687)”商标,在公司持续经营过程中,“石大胜华(603687)”已经在市场上形成了较强的品牌知名度,深受上下游客户的认可。使用“石大胜华(603687)”有利于发挥“石大胜华(603687)”品牌价值,增加产业链上下游对公司的认可度,发挥“石大胜华(603687)”品牌对公司业务的促进作用,加速公司战略落地。
莲花健康(300791)则表示,公司于近日完成工商变更登记及备案手续,并取得由河南省市场监督管理局换发的《营业执照》,公司名称由“莲花健康(300791)产业集团股份有限公司”变更为“莲花控股股份有限公司”。为更好地体现公司品牌形象,使公司证券简称与公司全称相匹配,根据公司经营发展需要,将公司证券简称由“莲花健康(300791)”变更为“莲花控股”。
上海梅林(600073)表示,更名是为了更加全面地体现公司的产业布局和实际情况,准确反映公司未来战略发展方向,便于集团化管理及精细化管控,进一步发挥公司品牌效应及品牌优势。
美达股份(000782)则表示,2024年1月,公司控股股东变更为福建力恒投资有限公司,实际控制人变更为陈建龙。陈建龙控制的恒申控股集团有限公司成为公司的间接控股股东。为使公司名称、证券简称与公司战略规划、发展定位及股权结构相匹配,公司拟将名称由“广东新会美达锦纶股份有限公司”变更为“广东恒申美达新材料股份公司”,证券简称由“美达股份(000782)”变更为“恒申新材”。
瀚叶股份表示,2022年4月,公司控股股东由沈培今变更为亨通集团有限公司,公司实际控制人由沈培今变更为崔根良、崔巍。为实现融合发展,强化品牌效应,经公司第九届董事会第八次会议及2024年第一次临时股东大会审议通过,公司名称由“浙江瀚叶股份有限公司”变更为“浙江亨通控股股份有限公司”,修改公司经营范围,并修订《公司章程》中的相关条款。2024年4月11日,公司办理完成公司名称变更及公司章程备案的工商登记手续。为更好地体现公司品牌形象,使公司证券简称与公司全称相匹配,根据公司经营发展需要,公司将证券简称由“瀚叶股份”变更为“亨通股份(600226)”。
总的来看,上述非ST类公司股票更名,普遍是因公司经营情况、发展战略等调整而进行主动性更名,不少是为了贴合公司的主营业务或控股股东的变更,以实现公司的长远健康发展。
