中仑新材:产业链一体化布局,核心产品市占率居全球首位且市场前景广阔

来源: 证券时报网

  本文为证券时报·中国资本市场研究院出品的【新股研究】系列之《中仑新材301565):产业链一体化布局,核心产品市占率居全球首位且市场前景广阔》

  报告摘要

  国家级专精特新小巨人,全流程构建技术护城河。公司是全球极少数同时成熟掌握了分步拉伸、机械同步拉伸以及目前最新一代双向拉伸技术—磁悬浮线性电机同步拉伸(LISIM)工艺的厂商,对聚酰胺6(PA6)、母料配方、双向拉伸工艺、材料加工工艺、设备优化改进、绿色薄膜生产应用等领域实现了全面覆盖,为国家级专精特新小巨人企业。

  拥有“PA6-BOPA薄膜”完整产业链一体化生产能力,业务协同性强。公司通过上下游的协同优势,在获取BOPA薄膜销售环节毛利率的同时,也同步获取了PA6环节的销售毛利率,终端产品更具成本优势。公司还基于产业链一体化能力,打造了一体化研发平台,实现了BOPA薄膜领域的源头创新,为下游BOPA薄膜的性能优化及新产品开发赋能。

  BOPA薄膜市占率居全球首位且具有良好市场前景。公司核心产品BOPA薄膜主要应用于食品饮料、日化等领域,市占率居全球首位,被业界称为“尼龙膜王”。根据Arizton数据,2020年我国食品饮料软包装市场规模约为129.47亿美元,预计于2026年将增长至162.41亿美元;2020年我国个人护理及健康护理产品软包装市场规模约为19.71亿美元,预计将于2026年增长至32.80亿美元。

  受益于环保意识的提高和政策的推动,生物降解BOPLA薄膜业务迎来发展机遇期。在一系列环保相关法规、政策的推动下,人们对塑料污染的关注度逐渐提高,对生物降解材料的需求也随之增加。随着公司生物降解BOPLA薄膜的成功产业化及募投项目的推进,未来有望占领市场先机。

  老旧产能逐步退出市场将为BOPA薄膜带来新产能投资需求。随着老旧产能逐步退出市场,公司作为BOPA薄膜行业的头部企业,将有机会抢占市场空间,增加其市场份额。

  一、公司概况

  中仑新材料股份有限公司(以下简称“公司”)是一家专注于功能性薄膜材料研发与生产的创新型企业,主要从事功能性双向拉伸尼龙薄膜(BOPA)、生物降解薄膜(BOPLA)及聚酰胺6(PA6)等相关材料产品的研发、生产和销售。

  公司以功能性BOPA薄膜产品为中心,纵向覆盖上游聚酰胺6领域,横向以双向拉伸共性技术为基础向新型膜材领域拓展,成功实现了生物降解BOPLA薄膜的产业化生产,构建了世界一流的“高性能聚酰胺材料-功能性膜材”一体化产业链,业务已覆盖全球主要国家和地区。

  公司BOPA薄膜产品凭借优异的质量和性能,在市场上获得了广泛认可,进入了中粮集团、益海嘉里、宁德时代300750)、比亚迪002594)、康师傅集团、联合利华、宝洁等国内外知名终端品牌厂商的供应体系,是丸红株式会社、蒙迪集团、安姆科集团等跨国集团及璞泰来603659)、永新股份002014)、顶正集团、双汇集团等国内知名企业的重要合作伙伴。

  公司2023年实现营收23.12亿元,其中功能性BOPA薄膜营收占比达82.96%。BOPA薄膜是继BOPP、BOPET薄膜之后的第三大包装新材料。与其他薄膜相比,BOPA薄膜具有更高的强度,具有低成本和环保方面的优势,是食品保鲜、保香的理想材料,特别适合于冷冻、蒸煮、抽真空包装,且无毒无害。相对于传统的塑料薄膜包装材料,BOPA薄膜成为近年发展最快的高档包装材料之一,广泛地用于食品包装、化工医药产品包装等领域。

  公司各类双向拉伸薄膜产品生产流程基本相同,主要在产品的原料、配方、结构、生产工艺和设备功能化等方面存在差异。公司主要采用双向拉伸工艺,基本原理是:将原材料聚酰胺6熔融挤出成厚片后,在玻璃化温度以上、熔点以下的适当温度范围内,通过外力作用,在纵、横两向上进行拉伸的工艺。拉伸使聚合物中的高分子链沿作用力方向发生排列取向,从而达到调节、改善高分子聚合物的聚集态结构,得到预期的各种物理化学性能,生产工艺具体流程如表3-4(含上游原材料PA6生产工艺流程)所示。

  根据产品工艺,公司的功能性BOPA薄膜可以划分为通用型BOPA薄膜和新型BOPA薄膜。通用型BOPA薄膜,是指以聚酰胺6切片为原材料,经过专用设备熔融挤出铸片,再通过双向拉伸工艺生产出的一种功能性薄膜产品。公司通用型BOPA薄膜的应用领域如下表所示:

  新型BOPA薄膜是指在原有BOPA薄膜基础上,通过不同配方调配及工艺技术的优化,使得部分性能得以大幅提升以适应不同新型应用场景的BOPA薄膜产品。公司新型BOPA薄膜的产品概况及应用领域如下表所示:

  生物降解BOPLA薄膜是指以聚乳酸(PLA)为主要原材料,通过双向拉伸工艺制成的新型生物基可降解薄膜材料。公司生物降解BOPLA薄膜的应用领域如下表所示:

  股权结构与实控人情况:杨清金直接持有公司4.95%股权;分别通过中仑集团、中仑海清、中仑海杰间接持有公司61.5%、9%和4.5%的股权,合计持有79.95%的公司股份,为公司实际控制人。

  登陆深交所创业板:根据财务状况公司选择深市创业板第(一)项上市标准:2022年5月25日公司IPO申请获受理;2022年12月30日,创业板上市审核委员会2022年第89次审议会议结果公告显示,公司首发申请获上市委会议通过;2024年1月5日深交所发行动态显示,公司创业板IPO审核状态更新为“提交注册”;2024年4月15日,证监会发文,同意利安科技300784)首次公开发行股票的注册申请。6月20日,公司正式登陆深交所创业板,首发价格11.88元/股,首发市盈率23.63倍。

  二、公司核心竞争力

  中仑新材经过多年的经营积累,在技术研发、生产设备、产业链一体化、产能、工艺、销售网络等方面已形成了突出的竞争优势,具体如下:

  技术研发能力领先。公司秉承“领先源自创新”的创新理念,通过不断研发投入和技术积累,实现了对多个领域的全面覆盖,如PA6、母料配方、双向拉伸工艺、材料加工、设备改进和绿色薄膜生产等。其中,在双向拉伸技术方面,公司是全球极少数同时成熟掌握了分步拉伸、机械同步拉伸以及磁悬浮线性电机同步拉伸工艺的企业之一。公司先后与厦门大学、北京化工大学等多所高校和一流企业进行深度合作,构筑了较为明显的技术研发优势。凭借强大的技术创新能力,公司先后荣获国家企业技术中心、制造业单项冠军、国家级专精特新小巨人等荣誉。截至2023年末,公司获得199项专利授权,其中发明专利87项。

  产线设备领先。基于自身生产及工艺特点及客户差异化需求,持续对境外采购的关键生产设备进行产线优化,在产线设计、参数调整、装备改进等方面形成了独特的竞争优势,形成了“一种双向拉伸薄膜生产线铸片贴附系统”“一种适用于BOPA防粘母料生产的冷却循环装置”“一种可催化分解己内酰胺的双向拉伸机烘箱装置”等专利技术。

  产能与工艺优势。公司功能性BOPA薄膜在全球范围具备较大的产能优势,拥有13条生产线,其中4条运用磁悬浮线性电机同步拉伸工艺,合计总产能近12万吨/年,产能规模位居全球前列,并且产线全部处于正常生产状态。公司还掌握了多种工艺,包括分步拉伸、机械同步拉伸和最新的磁悬浮线性电机同步拉伸技术,能够针对下游客户的定制化需求进行柔性切换。

  产品定制化。公司自主研发功能性母料,可满足客户个性化定制需求,使得公司产品在市场上具有更强的竞争力。公司为了快速响应不同领域客户的需求,建立了完备的管理规范,设计了独特的切片工艺流程,实现快速生产和交货。同时,为了满足长期客户的供应需求,公司指定生产线定点生产,保证产品质量的稳定性。此外,作为深入市场的触角,公司市场部能够及时了解市场一手信息,并快速反应,制订个性化解决方案。

  产业链一体化。公司拥有全球稀有的“PA6-BOPA薄膜”完整产业链一体化生产能力,通过上下游的协同优势,能够降低生产成本、提升质量控制能力,并进行产业链协同研发。公司通过对PA6原材料的适配性生产,提高BOPA薄膜整体生产效率,更好地满足市场定制化需求,增强公司市场竞争力。产业链一体化整合为公司BOPA薄膜的生产经营提供稳定的原材料供应,提升了公司BOPA薄膜产品生产的稳定性。公司还基于产业链一体化能力,打造了一体化研发平台,实现了BOPA薄膜领域的源头创新,为下游BOPA薄膜的性能优化及新产品开发赋能。

  完善的全球销售网络。经过多年的经营积累,公司BOPA薄膜产品凭借优异的质量和性能,在市场上获得了广泛认可,产销率一直保持满产满销状态。公司与紫江企业600210)、顶正印刷、安姆科等国内外彩印、包装材料企业建立了直接业务关系,且重视终端品牌客户的市场培育,已进入中粮集团、益海嘉里、宁德时代、比亚迪、康师傅集团、联合利华、宝洁等国内外知名终端品牌厂商的供应体系,构建了丰富的战略性客户全球销售网络,形成了显著的客户优势。

  BOPA薄膜市占率位居全球首位。公司BOPA薄膜2023年全球市场占有率达21.32%,处于全球功能性BOPA薄膜首位,被业界称为“尼龙膜王”,优势明显。根据同行业可比公司官网、年度报告等公开信息显示,截至2023年9月,同行业可比公司与公司存在竞争产品的产能部署、市场占有率大致情况如下表所示:

  上述已披露厂商合计产能大致为30.46万吨/年,占据全球市场份额约57.15%,具备较明显的头部集中趋势。未来,随着头部BOPA厂商进一步投资扩产,凭借稳定的产品供应及质量保障,头部集中趋势将愈发明显。

  毛利率处于可比公司中值或以上水平。全球范围内,具备BOPA薄膜产能并能与公司存在直接竞争关系的主要有沧州明珠002108)、运城塑业、佛塑科技000973)、尤尼吉可、晓星化学和A.J.Plast,具备可比性。此外,恩捷股份002812)、国风新材000859)虽与公司的产品类别及应用领域不完全一致,但与公司同属橡胶和塑料制品业,且部分产品在工艺技术上与公司存在相似,均使用双向拉伸技术加工生产塑料薄膜,具备一定的可比性。因此,公司选择A股上市公司沧州明珠、佛塑科技、恩捷股份以及国风新材作为同行业可比公司。通过对比分析发现,公司2021—2023年中报销售毛利率处于可比公司中值或以上水平。其中,公司2023年中报销售毛利率达17.56%,居可比公司第三位。

  三、募投项目

  公司本次拟向社会公众公开发行人民币普通股数量不超过6001万股,占发行后总股本的比例不低于15%。经公司股东大会审议通过,公司本次发行募集资金扣除发行费用后全部用于公司主营业务相关的投资项目及主营业务发展所需的营运资金:

  (一)高性能膜材项目——高功能性BOPA膜材产业化项目。该项目规划完全达产后新增功能性BOPA薄膜产品生产能力6万吨/年,进一步提升公司BOPA薄膜生产能力,增强规模效应。公司还将通过该项目的建设,将加大对锂电膜等新型BOPA薄膜产品的投入,推动公司BOPA薄膜产品体系升级发展,进一步提升公司BOPA薄膜产品的产品附加值,推动产品高端化发展,为公司BOPA薄膜业务的持续发展培育新的增长点。

  (二)高性能膜材项目——新型生物基可降解膜材产业化项目。该项目规划完全达产后新增高端BOPLA薄膜产品生产能力2万吨/年,有效提升公司现有BOPLA薄膜生产能力。公司将进一步优化公司功能性塑料薄膜产品结构,充分利用BOPLA薄膜市场需求爆发的市场契机,取得市场先发优势,为公司培养新的业绩增长点,从而推动主营业务的持续健康发展。

  (三)高性能聚酰胺材料产业化项目。该项目达产后将新增14万吨聚酰胺生产能力,将有效提升公司现有产品的生产规模,为公司下游BOPA薄膜等产品业务扩张提供稳定、可靠的原料保障,推动公司后向一体化战略的深度发展;满足下游市场对高质量、高性价比原料日益增长的需求,推动公司总体业务规模的扩张与营收规模的增长。

  (四)补充流动资金及偿还银行贷款。近年来,公司业务规模不断扩大,营业收入保持稳定增长,对流动资金需求迅速增加,使用募集资金补充流动资金及偿还银行贷款,将有效缓解公司短期偿债压力,优化资本结构,使得公司资产负债率降低至同行业平均水平,进一步优化公司财务风险,增强公司的市场竞争力,为公司保持高速、健康、快速的发展提供有力保障。

  四、未来发展看点

  看点一:国家政策扶持。

  公司主要产品为功能性BOPA薄膜、生物降解BOPLA薄膜及聚酰胺6(PA6),按照国民经济行业分类,所属行业为“C制造业”之“C29橡胶和塑料制品业”之“C2921塑料薄膜制造”,属于战略新兴新材料领域,国家和地方出台了一系列鼓励政策,大力推动该领域加快发展,具体如下:

  随着国家各政府部门不断出台支持政策,行业成熟度与集中度不断提高,具备较强研发创新能力、生产规模及工艺优势、管理优势的企业的市场份额进一步扩大,行业地位不断提升并逐步在国际市场中站稳脚跟,减少了产品的同质化竞争。

  此外,随着《关于进一步加强塑料污染治理的意见》《民航行业塑料污染治理工作计划(2021—2025年)》《“十四五”原材料工业发展规划》《福建省“十四五”塑料污染治理行动方案》等一系列环保相关法规、政策的出台,更多行业领域、更大城市范围将开始逐步限制塑料制品的使用,同时大力推广纸袋等替代品的使用率,进一步加强塑料污染治理,对生物降解材料将带来较大程度的鼓励,随着公司生物降解BOPLA薄膜的成功产业化及募投项目的推进,未来有望占领市场先机,进一步扩大市场份额。

  看点二:产品具备较高成长性。

  公司主要产品为功能性BOPA薄膜、生物降解BOPLA薄膜及聚酰胺6(PA6)等相关材料产品,其中,聚酰胺6(PA6)主要用于下游功能性BOPA薄膜产品的制造。经过多年的经营积累,公司生产的BOPA薄膜产品在食品饮料、日化、医药及软包装领域等下游行业均具有广泛应用,具备较高成长性。

  食品饮料软包装市场不断增长,轻量化、定制化、高端化包装需求将刺激BOPA薄膜市场需求增长。食品饮料是全球最大的消费品品类,与消费者的日常生活息息相关,具有显著刚性消费特性。近年来,随着消费者对食品饮料的新鲜、健康、风味等要求不断提升,对食品饮料包装的要求不断提升,推动具有高保鲜、高阻隔、抗穿刺及耐热等特性的高端食品包装需求快速增长,推动BOPA薄膜等功能性塑料薄膜的市场需求增长。根据Arizton数据,2020年全球食品饮料软包装市场规模约为1004.30亿美元,预计于2026年将增长至1325.80亿美元。2020年我国食品饮料软包装市场规模约为129.47亿美元,预计于2026年将增长至162.41亿美元,具有良好的市场前景。

  日化用品软包装市场快速增长,高端化、可回收化、绿色环保化发展要求推动BOPA薄膜快速渗透。经过多年发展,日化行业产品不断推陈出新,产品体系不断丰富。除传统的洗涤清洁产品外,近年来随着消费升级趋势不断加强,化妆品、护肤品、面膜等个人护理用品及健康护理类产品成为日化行业发展的增长引擎。根据Arizton数据,2020年全球个人护理及健康护理软包装领域市场规模约为207.10亿美元,预计将于2026年增长至278.50亿美元;2020年我国个人护理及健康护理产品软包装市场规模约为19.71亿美元,预计将于2026年增长至32.80亿美元,具有良好的市场前景。

  医药包装要求不断提升,医药泡罩等包装需求推动BOPA薄膜市场需求增长。在医药包装领域,随着消费者对药品的安全、质量的要求不断提高,新型药品包装材料得到不断应用。其中,医药泡罩包装由于具有较高的美观性、良好的阻隔性以及使用、携带方便等特性,在片剂、粉剂、胶囊、凝胶剂等剂型的剂型包装领域得到较为广泛的应用。根据Frost&Sullivan数据,2020年全球医药包装材料市场规模约为693.80亿美元,预计将于2027年增长至1249.30亿美元,其中塑料包装材料市场规模将由440.00亿美元增长至816.10亿美元;在我国医药软包装领域,根据Mordor Intelligence数据,2020年我国医药软包装市场规模为25.10亿美元,预计2026年我国医药软包装市场规模将为36.20亿美元,具有良好的市场前景。

  锂离子软包电池市场规模高速增长,有望加速BOPA薄膜向新应用领域拓展。在锂离子软包电池领域,BOPA薄膜凭借其在冲深性能、拉伸强度、柔韧性方面的优异性能,近年来开始逐步应用于软包锂离子电池铝塑膜的生产制造。根据GGII数据,2018年全球软包装电池出货量预计约为23GWh,到2025年预计全球软包装电池出货量将增长至222.4GWh,2018-2025年期间年均复合增长率将达到38.2%。根据头豹研究院数据,2020年预计我国铝塑膜市场规模约为60.50亿元,2023年将增长至109.60亿元,年复合增长率高达21.90%,具有良好的市场前景。

  BOPLA薄膜具备较好的成长性。生物降解BOPLA薄膜作为一种新型生物基可降解薄膜材料,在可降解性能、防水性能、抗拉伸强度、透光度及印刷性能等方面较其他生物降解材料亦具备较综合的市场竞争优势。未来,在环保政策的指导下,随着人们环保意识的增强,生物降解BOPLA薄膜将能够广泛用于一次性用品包装、胶带基膜、软包装、纸塑复合膜、预涂膜等领域,公司预计截至2026年,BOPLA薄膜市场需求将达到19.63万吨/年,展现出较好的行业成长性。

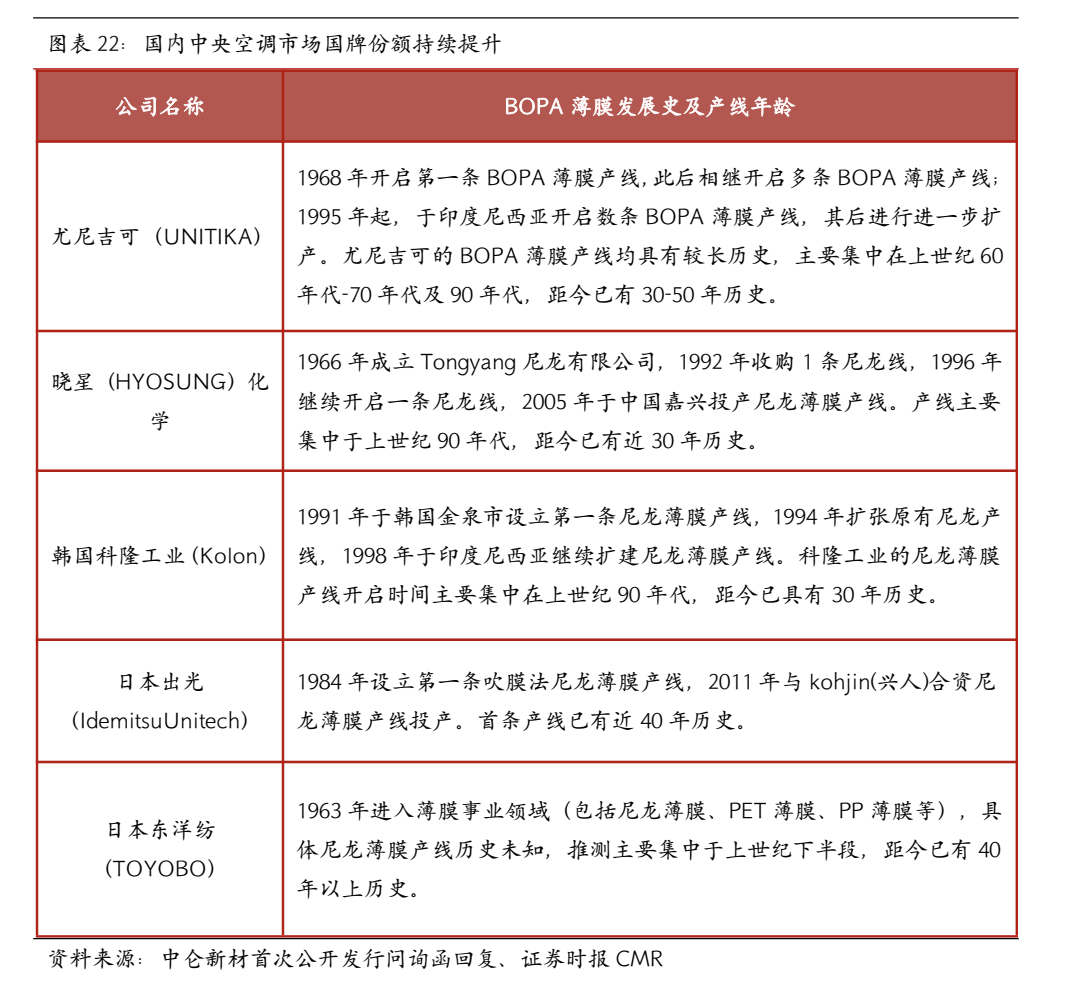
  看点三:老旧产能逐步退出市场将为BOPA薄膜带来新产能投资需求。

  随着行业整体逐步走向平稳发展阶段,老旧产能的退出也将为新增产能让出较大的市场空间。一方面,BOPA薄膜生产线使用周期一般为30年左右,日本、韩国等国家最早一代BOPA薄膜厂商的生产线由于投产较早,虽然产能较大,但存在设备老化问题,产品竞争力有所下降,难以满足在消费升级的趋势下各类差异化新型薄膜的研发生产,预计未来随着新产线的投产,将逐步退出市场。

  根据官网公开信息披露显示,国外同行业可比公司及部分其他BOPA薄膜厂商的BOPA薄膜发展史及产能年龄推测情况如下表所示:

  从上表可以看出,以尤尼吉可为代表的日本、韩国等国家最早一代薄膜厂商的薄膜产线均已拥有超30年生产历史,产线已逐渐老化,设备生产能力逐年减弱,预计未来将随着新产能的投产,市场竞争力逐步减弱,逐步退出市场。

  另一方面,过去在BOPA薄膜粗放发展期间新增的不少小型产线,随着BOPA薄膜逐渐走向以技术发展及产品创新为重心的良性发展通道,其质量水平、品质稳定性、交期稳定性等方面均无法与头部厂商进行竞争,在头部厂商扩产过程中,逐步退出市场。而头部厂商凭借着领先的工艺技术优势、紧密的客户合作关系、稳定的产品工艺及质量保障,将进一步抢占老旧产线及粗放式小型产线退出所让出的市场空间,增加市场份额。

  看点四:未来BOPA薄膜行业仍处于供需紧平衡状态,且竞争对手难以通过降价争夺客户。

  公司本次募投项目将新增6万吨功能性BOPA薄膜产能,根据募投产能投产及设备安装进度,公司已于2023年6月投产1条19663吨/年BOPA薄膜产线,并拟于2025年6月投产1条19663吨/年BOPA薄膜产线,2026年9月投产1条19663吨/年BOPA薄膜产线,则预计公司2024年-2027年功能性BOPA薄膜产能具体情况如下:

  根据公司市场部门了解的其他BOPA薄膜供应商产线投产的客观情况,截至2027年,全球BOPA薄膜新增产能情况如下表所示:

  根据公司市场部门对BOPA薄膜行业实际情况了解及相关公开信息披露,2022年—2027年无海外新增BOPA薄膜产能,BOPA薄膜新增产能均为国内企业。假设新增产能能够按计划投产,并且100%达产,在保守情况下,根据测算,2027年全球BOPA薄膜产能预计将较2022年新增20.40万吨。在需求侧方面,根据卓创资讯301299)数据,假设2026年—2027年市场增速按照2020—2025年复合增长率来测算,预计2027年全球BOPA薄膜行业市场需求量将达到68.41万吨,2022年—2027年新增需求量为22.78万吨。因此,仅从市场未来5年供给及需求数据来看,预计本次扩产后,全球BOPA市场总体处于供给略小于需求的供需平衡状态,不会出现较大产能过剩的情况。

  此外,公司作为BOPA薄膜行业龙头企业,产能规模位居全球前列,领先的产能规模给公司带来较显著的规模效应,不仅能在面临竞争对手降价时带给公司更强的议价能力,还能保障公司在极端行情中的生存能力。因此,即使出现产能急剧扩张从而导致短期内供过于求的极端行情,竞争对手亦难以通过简单的降价策略争夺客户。

  五、主要财务指标与可比公司估值

  公司近年来盈利状况良好,营业收入呈逐年增长趋势。公司2023年实现营收23.52亿元,较上年增长2.41%;2024年一季度实现营收5.64亿元,较上年同期增长18.66%,均创近年新高。

  报告期内,公司2023年、2024年一季度净资产收益率(ROE)分别为13.78%、3.39%,均居可比公司首位。公司表示,本次公开发行股票募集资金到位后,公司净资产总额和每股净资产将大幅增长。由于募集资金投资项目在短期内难以完全产生效益,公司的净资产收益率在短期内有较大幅度地降低。随着募集资金项目逐步达产,项目效益逐步显现,公司销售收入和利润水平将持续提升,公司净资产收益率预计将逐步提高。

  风险提示

  根据公司招股说明书,投资者应特别认真地考虑下述各项风险因素。

  1.宏观经济波动风险。公司产品主要应用于食品饮料、日化、医药及软包锂电池等领域,经济增速和宏观经济的波动将直接影响公司终端客户的经营发展情况及终端消费者的消费情况,从而对公司所属的行业造成影响。因此,如果未来国内外宏观经济环境发生不利变化,经济增速放缓,或者相关下游行业面临行业萧条等情形,将对公司的生产经营状况产生不利影响。

  2.原材料价格波动风险。公司原材料主要是己内酰胺,近年来在主营业务成本中的占比均超70%,如果未来公司主要原材料己内酰胺价格随石油价格出现较大幅波动甚至上涨,将会对公司盈利水平产生一定的不利影响。

  3.供应商集中度较高风险。公司在原材料采购方面对市场上主要供应商具有一定的依赖性,近年前五名供应商采购金额合计占比均超80%,若主要原材料供应商业务经营、合作关系发生不利变化,或原材料供应不及时,而短期内其他供应商无法及时供应能满足公司对原材料质量要求的原材料,则可能对公司生产经营产生不利影响。

  4.产品结构较为单一风险。近年来,公司功能性BOPA薄膜的销售收入占比均超80%,功能性BOPA薄膜的销售收入很大程度上决定了公司的盈利水平,如果功能性BOPA薄膜的生产、销售等环节出现异常波动,将会对公司盈利能力造成不利影响。

  5.新产品领域拓展风险。公司近年来以功能性BOPA薄膜产品为中心,向新型膜材领域不断拓展,并于2021年6月成功实现了生物降解BOPLA薄膜的产业化生产。新产品领域的拓展需要公司对行业发展、政策导向、产品定位及自身的研发生产销售有新的要求,未来如果出现公司对新型膜材的市场预测不准确、对产业政策导向判断失误、公司产品定位不符合市场趋势、产品研发生产不及预期等情况,将会影响公司新产品的推出及销售,对公司未来持续盈利能力产生不利影响。

关注同花顺财经(ths518),获取更多机会

0

+1
  • 黑芝麻
  • 欧菲光
  • 君正集团
  • 晶方科技
  • 有研新材
  • 英洛华
  • 供销大集
  • 天汽模
  • 代码|股票名称 最新 涨跌幅