【导读】长园集团(600525)4月29日停牌一天,自4月30日开市起实施其他风险警示
4月28日晚间,长园集团(600525)披露多项重要公告,涉及2024年度财报、总裁辞职、股票停牌、股票简称变更为“ST长园”等事宜。
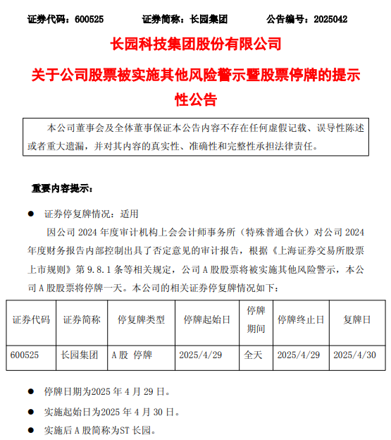
根据公告,长园集团(600525)股票在4月29日停牌一天,自4月30日开市起复牌并实施其他风险警示,A股股票简称变更为ST长园,股价日涨跌幅限制为5%。
年审会计机构指出
公司存在内部控制重大缺陷
4月28日晚间,长园集团(600525)的2024年度财务报表被年审会计机构出具了保留意见的审计报告。
年审会计机构表示,长园集团(600525)2024年度财报被出具保留意见的审计报告,主要是在执行审计工作过程中发现,公司存在被董事长控制的企业珠海(883419)市运泰利控股发展有限公司(以下简称运泰利控股)通过第三方占用公司资金的情况。截至2023年末及2024年末,长园集团(600525)应收关联方运泰利控股资金占用款(含利息)分别为2.94亿元(含资金占用利息)、2.64亿元(含资金占用利息)。同时,长园集团(600525)根据实质重于形式的原则,将2023年度与2024年度配合关联方进行资金占用的7家供应商及其关联方追认为公司的关联方。
年审会计机构认为,长园集团(600525)在资金支付审批、合同审批、关联方认定、关联方交易的审议、信息披露等方面存在内部控制重大缺陷。
该事项导致长园集团(600525)追溯更正了公司2023年第三季度、2023年年度、2024年第一季度、2024年半年度、2024年第三季度报告中涉及关联方非经营性资金占用相关的货币资金、其他应收款、信用减值损失、利息收入等财务报表项目数据。
长园集团(600525)董事会表示,公司管理层已识别出上述重大缺陷,并将其包含在企业内部控制评价报告中。公司将积极采取有效的措施,尽早消除不确定性因素对公司的影响。
后续,长园集团(600525)将持续定期跟进关联方关于落实归还占用资金计划方案进度,通过一切合法手段追讨关联方占用资金及利息,以消除对公司的不良影响,保护公司及公司广大股东的合法利益。同时,加强内部审计部门的审计监督职能,确保内控体系有效运行。
总裁吴启权辞职
聘任乔文健为新任总裁
近日,长园集团(600525)董事会收到公司总裁吴启权的书面辞职报告。公告显示,吴启权因个人原因申请辞去公司总裁职务,董事会同意聘任乔文健担任公司总裁。
资料显示,乔文健曾在2007年至2021年期间任职于中国银行(601988)深圳分行,历任业务客户经理、公司金融团队副主管、金融团队主管兼任营业部中小企业信贷中心主任、普惠金融团队主管,2021年6月至2022年6月任长园集团(600525)董事长特别助理,2022年6月至今任公司副总裁。截至目前,乔文健持有公司股票30万股。
一季度净亏损9143万元
长园集团(600525)是一家专门从事电动汽车相关材料、智能工厂装备、智能电网(885311)设备的研发、制造与服务的大型企业集团。
·年报显示,2024年长园集团(600525)的营业收入为78.74亿元,同比下降7.22%;归母净利润为-9.78亿元,同比下降1216.44%。实际可供股东分配的利润为0元,该年度公司不派发现金红利、不送红股、不以资本公积金转增股本。
2024年,长园集团(600525)的智能电网(885311)设备与能源(850101)互联网技术服务、消费(883434)类电子及其他领域智能设备、磷酸铁锂材料这三大板块营业收入均有所下降,导致公司整体营业收入下降。
2025年第一季度,长园集团(600525)的营业收入为13.97亿元,同比下降15.3%,归母净利润为-0.91亿元,同比下降650.55%,业绩下降的主要原因是市场竞争加剧导致销售收入减少,同时票据融资业务增加导致财务费用上升。
此外,归属于上市公司股东的扣除非经常性损益的净利润为-1.01亿元,同比减少3952.12%,进一步反映了长园集团(600525)主营业务盈利能力的下降。基本每股收益和稀释每股收益均为-0.0693元,较上年同期分别下降650%。尽管经营活动产生的现金流量净额有所改善,但长园集团(600525)整体财务状况仍面临较大压力。
5月15日,长园集团(600525)将召开2024年度业绩说明会,便于投资者更全面深入地了解公司2024年度财务状况等问题,并就投资者关心的问题进行交流,会议将在上证路演中心通过视频直播和网络互动方式召开。
截至4月28日收盘,长园集团(600525)股价报3.62元/股,当日跌幅为2.16%,总市值为48亿元。截至一季度末,股东总户数为3.7971万户。
